
强基计划着眼于国家对人才的战略需要,强调拔尖创新人才的选拔和培养两个阶段。参与的高校全部都是“一流大学”建设高校,也是每年高考关注度最高的一批院校。从往年录取情况看,录取分数大多比高考裸分录取的分数低5-20分,甚至30分。缺点是招生专业大多都是基础学科,选择范围有限。
综合评价招生院校层次广,985、211、双一流、省属重点、普通本科高校都有,选择范围广,招生专业多是本校优势学科或普通专业。从历年高校录取情况来看,通过综合评价进入高校比统招平均低10-20分左右,其中省属重点本科高校能达到40-50分左右。
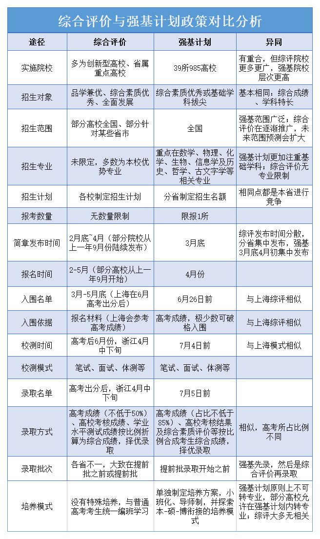
强基计划VS综合评价,具体有以下几点区别:
01 招生院校不同 强基计划更加注重基础学科;综合评价未限定专业,有普通专业也有部分优势专业。 强基计划的初审依据是考生高考成绩,极少数在相关学科领域具有突出才能和表现的考生,有关高校可制定破格入围高校考核的条件和办法;综合评价的初审依据主要是考生的报名材料。 强基计划的考核是在高考成绩发布后进行(复交南今年是在成绩发布前),综合评价的考核是高考后进行。 两者都是采取根据折算综合成绩择优录取,但是在成绩组成和占比上有所不同。强基计划中高考成绩不低于85%,综合评价中高考成绩占比各校均有所不同,一般为“631”模式。具体以当年高校招生简章为准。 强基计划安排在提前批次或是特殊类批次,各省略有不同;综合评价一般为提前批。 通过强基计划录取学生可单独编班,实行导师制、小班化等培养模式,探索建立本—硕—博衔接的培养模式;综合评价在培养方式上未作特殊安排。
1、针对顶级学霸
对于学习成绩非常优异的考生,且对强基计划招生专业有兴趣的考生,建议综评强基兼报,多一条升学途径进入名校的几率更高。
2、针对中高层次考生
3、针对普通学生
针对普通学生的综合评价院校,目前有山东、江苏、浙江省各个院校,但只有本省的考生才可以报考。
平时成绩在580分以上的考生,也可以尝试报考排名靠后的强基计划院校,如兰州大学、吉林大学等。



