强基计划里除了数理化生四大理科类专业,剩下的大头就是文科类专业:历史、哲学和古文字(北大的考古学专业暂时不谈)。
今天就带大家一起看看,这些比基础理科还不受待见的文科类专业究竟值不值得报名?
#
历史学是什么?
历史学是人类对自己的历史材料进行筛选和组合的知识形式。历史学是个静态时间中的动态空间概念,历史学是由历史、科学、哲学、人性学及其时间空间五部分有机组合而成。
#
招生院校
开放历史学类招生的院校一共15所,其中,除北京大学历史学类也招收理科生之外,其余的学校历史学类仅招收文科生。

在选择院校时要注意一点,不同院校的历史研究侧重点有所不同。
比如:厦门大学靠海、临近东南亚,科研项目会和海洋、华侨、福建(闽商)等相关;四川大学位于巴蜀文化中心,科研会偏向于藏学、和巴蜀历史文化方面的研究。
#
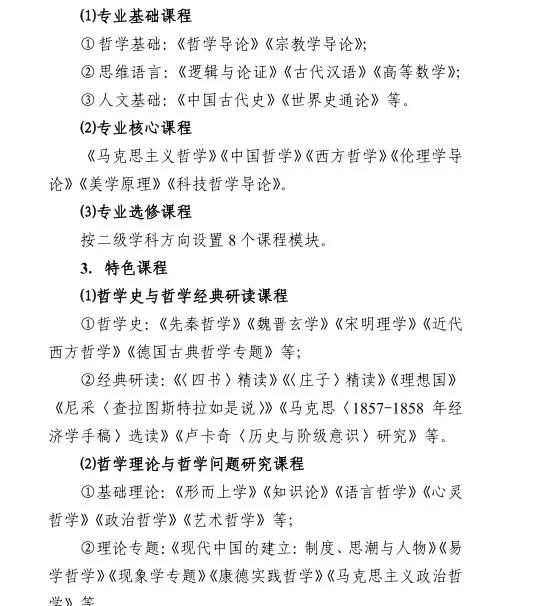
主修课程
历史学(0601)属于独门独系,后来将其拆分为3个一级学科,分别为考古学、中国史、世界史。
以北京师范大学(珠海校区)强基计划历史学课程为例:

不同院校因为科研方向和研究侧重点的不同,课程也会有所不同,而且院校还会设置许多特色课程和国际课程。
#
就业方向
科研单位:包括各高校及相关研究单位,从事教师、研究员职位。
党政机关:主要是公务员系统。
新闻出版部门:主要从事记者、编辑等职位。
#
学习建议
选择历史要对历史真心喜欢并且有极大的兴趣,并非功利。
审慎思考,充分做好思想准备,也许会减少很多在理想和现实之间煎熬的痛苦。历史学类专业重在思维的训练,如果希望有所造诣,必须深造。
#
哲学是什么
哲学,是对基本和普遍之问题的研究的学科,是关于世界观的理论体系。
哲学专业的定义为培养具有一定马克思主义哲学理论素养和系统的专业基础知识,能运用科学的世界观和方法论分析当代世界与中国的现实问题的应用型、复合型高级专门人才的学科。
#
招生院校
强基计划招收哲学的院校一共有19所,除了北京大学和中国人民大学哲学系文理兼收,其余学校都只招收文科生。

其中不同院校在专业的发展和侧重点上同样有所不同,比如清华大学集中力量在伦理学、西方古典哲学,北京师范大学(珠海校区)在价值哲学、政治哲学、古典哲学领域享有盛誉。
所以,在选择院校时要留意,总的来说,文史哲学习的内容是复杂而枯燥的,选对研究领域会对以后的深造提供很大帮助。
#
主修课程
哲学这一个学科门类含有8个二级学科,分别是马克思主义哲学、中国哲学、外国哲学、逻辑学、伦理学、美学、宗教学、科学技术哲学。

#
就业方向
据悉,需求哲学专业最多的方向是教育/培训/院校,占29%;需求哲学专业最多的地区是北京,占23%。
就业方向可以是教师,是非常适合的工作,还有高校内专门从事哲学研究工作的研究员;
可以是公务员,我国公务员考试有专门要求哲学专业的,哲学专业在考公务员方面有一定优势;
可以是企业政策决策及管理人员,这个工作并不要求太多的专业知识,主要是依据个人的能力与其他专业竞争上岗。
#
学习建议
哲学原意“爱智慧”,任何人都应该学习哲学,但是投身哲学事业需要谨慎。(有兴趣才会有坚持下去的信念)。
强基计划升学宝建议想学哲学的同学们一定要先对这个专业的学科内容和发展前景有所了解再报,如果是不是真的感兴趣,这个专业的学习是非常枯燥的。

#
古文字学是什么
古文字学是一门新兴的交叉学科,涉及语言文字学、考古学、古文献学、历史学等多个学科。
比如,古文字资料的发掘、整理和保护工作需要依靠现代考古学;古文字的辨识和解读需要立足于对先秦语言文字发展历史和规律的整体认识,也就是古汉语知识和文字学基础;古文字资料的整理和研究涉及古代文献学的理论和方法;古文字资料与传世文献的结合,为历史研究开辟了新的领域和前景。
#
招生院校
开放汉语言文学(古文字学方向)专业招生的院校一共14所,其中,中央民族大学开设的是中国少数民族语言文学(古文字学方向)。

同样不同院校的研究侧重点各不相同,选择院校时需要重点考量。
比如,华中科技大学、华东师范大学,语言研究+现代计算机/数字化技术方向比较具有优势,武汉大学在战国文字、秦汉文献研究成果颇丰。
所以,想要报考古文字学方向的考生,在选择院校时要充分考虑目标院校的研究侧重点。
#
主修课程
以中山大学古文字专业必修课为例:

#
就业方向
①对博士生来说,古文字学可以进一步做博士后研究或者找教职和科研岗位,继续自己的研究。
②基础教育教师。
③媒体出版中文去媒体的还挺多的,近些年由于古书出版的需要,古籍出版社、中西书局一直在招古文字的编辑,但貌似出版业的待遇比较一般。
④公务员及事业单位这里的事业单位不包括之前的有事业编制的学校、媒体和出版社。
⑤文化产品的策划、设计和开发。
最后,古文字学作为交叉学科的鲜明特点,自然也决定了古文字学人才培养的特点。古文字学家唐兰曾说:“古文字学的功夫不在古文字”。当代著名古文字学家裘锡圭谈道:学习古文字的方法时,特别强调“如果想学好古文字,必须掌握古文字学之外的很多知识。”这些意见既是他们自身的经验之谈,也说明了古文字学习所具有的学科特点。
由于古文字学涉及多学科领域,一名合格的古文字学人才需要具备多学科的知识和能力,与一般学科相比,古文字学人才成长周期更长,培养难度也更大。
虽然目前,国家在大力扶持基础学科的建设,但是基础学科不是适合每一个学生的,不要被名校光环蒙蔽了双眼



